船用低速機何去何從?
2021-11-06 18:21:03
來源:中國船檢
編輯:
國際船舶網
我有話要說
碳達峰、碳中和將深刻影響未來經濟社會的發展方式。國際海事組織(IMO)也對航運業碳排放提出了要求,這將為航運業、船舶工業帶來重要挑戰。船用低速機是遠洋商船主要動力,是二氧化碳排放的直接來源,同時也是航運業低碳發展的主攻方向。本文對未來低速機滿足低排放的相關技術進行分析。
國際海事組織對CO2排放相關要求
隨著國際社會對船舶污染的不斷關注,IMO等國際組織對船舶排放提出了新的要求。
在燃料低碳化方面,2018年4月,IMO通過了全球海運業溫室氣體減排初步戰略,該戰略提出,以碳排放強度(噸海里CO2排放量)計,2030年在2008年的基礎上至少降低40%,并爭取在2050年降低70%;以溫室氣體排放總量計,2050年至少在 2008年的基礎上降低50%,并爭取在本世紀實現無溫室氣體排放。
表1 國際海事組織溫室氣體減排路線

主要替代燃料可行性評價
航運能源低碳轉型是一項長期性、復雜性的系統工程,對清潔能源應用前景的研判,需要綜合考慮多方面因素。目前,船舶低碳化的主要燃料包括LNG燃料、LPG燃料、甲醇燃料、氫燃料、氨燃料等。

圖1 清潔能源船用適應性綜合評價

圖2 不同燃料的綜合對比
通過對不同替代能源的能源可供性、經濟可接受性、技術成熟度、環境適應性、法規完整性等進行綜合分析,研究發現,對于低碳燃料,從LNG作為船用燃料角度而言,隨著全球LNG動力船隊規模的擴大,西歐、北美、東亞等地區正在加快建設配套LNG加注設施,船用LNG燃料的加注便利性將逐步提高。根據氣體燃料發動機類型的不同,溫室氣體減排潛力為10%~23%。船舶應用天然氣燃料相關的國際規則、國家/地區性法規、船級社規范、行業標準等已基本建立。總體而言,LNG綜合優勢明顯,是航運業實現溫室氣體減排中期目標最現實可行的選擇。長遠來看,采用化石LNG尚不能滿足航運業遠期減排目標,制取途徑需要轉向生物質和可再生電力。
對于零碳燃料,從能量密度來說,氨燃料具有一定的優勢,這決定了其較小的存儲空間及更大的航程,因此氨燃料具備應用于大型遠洋船舶的可行性,但需要解決毒性及腐蝕性等問題。氫燃料能量密度較低且不易儲存,并且制備成本較高,因此目前不適用于大型遠洋船舶,只適用于內河及臨海船舶。生物質燃料相比氨與氫,在技術成熟度上具備一定的優勢,但是由于燃料本身易變質,所以不能長期存儲。
新燃料船用動力研發與應用情況
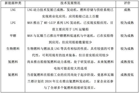
目前開發的船舶發動機新燃料主要有LNG、LPG、甲醇、生物燃料、氫燃料以及氨燃料。LNG動力技術已發展很成熟,應用的船舶已達上百艘。LPG、甲醇燃料技術也較為成熟,氫燃料和氨燃料主機尚在研發階段。
表2 新燃料研發情況

表3 雙燃料低速機應用情況

1、LNG動力的現狀與發展趨勢
目前,LNG是獲得應用較為廣泛的可替代性燃料,國內外關于船舶天然氣燃料動力應用的相關工作已陸續開展。丹麥、挪威等國家已在渡船、滾裝船、海岸警備船和平臺供應船等應用LNG作為燃料。隨著LNG動力船船隊數量的增長,LNG燃料加注設施正在全球逐漸擴大,LNG燃料加注船的數量也在增長。從供應來看,全球最大的25個港口中,有24個港口具有LNG燃料加注能力。LNG供氣船的運營數量,已從2017年初的僅僅1艘增加至近10艘。船舶應用天然氣燃料相關的國際規則、國家/地區性法規、船級社規范、行業標準等已基本建立。總體而言,LNG綜合優勢明顯,是航運業實現溫室氣體減排中期目標最現實可行的選擇。
目前MAN-ES和WINGD的LNG主機主要如下:
(1)WINGD 低壓DF/DF-2.0主機&高壓LNG主機
目前大型LNGC基本大部分使用了WINGD DF主機,且其它船型新造船,雙燃料比例顯著增加,預計未來一段時間內將會持續增加。

圖3 LNGC船DF主機占比
現有的低壓LNG雙燃料低速機,為減少碳排放,WINGD推出X-DF 2.0主機帶iCER(智能廢氣循環控制)系統。iCER系統通過廢氣中CO2取代掃氣中的O2,減少燃燒室里參與燃燒的氧含量,提高了X-DF的熱力學性能,如BSGC,排放以及在各條件下燃燒更加可控;同時,甲烷逃逸最大可減少50%從而有效控制溫室氣體的排放。

圖4 iCER系統原理圖
與傳統船用柴油機相比,高壓LNG雙燃料低速機的溫室氣體減排程度高于低壓LNG雙燃料機。因此,基于碳排放降低的目標,WINGD正在開展高壓LNG雙燃料低速機技術開發。
(2)MAN-ES 低壓ME-GA主機&高壓ME-GI MK2主機
由于MAN-ES高壓ME-GI主機的輔機系統的建造投入成本相比WINGD低壓DF主機高,為此,MAN-ES正著手開發低壓ME-GA主機。ME-GA將聚焦于建造成本和運營成本的競爭力,采用了與ME-C和ME-GI相類似的機身設計;燃氣系統部件包括供氣閥、燃氣雙壁管、進氣閥、引燃油噴油器和預燃室等,系統原理和X-DF主機非常類似。

圖5 ME-GA主機結構設計特點
ME-GI MK2聚焦于低運營成本和溫室效應氣體排放的競爭力,采用MK2設計,引燃油消耗量減少同時燃氣模式下可以切缸運行,燃氣部件也更精簡化。
但是,從長遠來看,LNG本身為含碳燃料,且甲烷的溫室效應是二氧化碳的20倍以上,因此,根據Clarksons數據預測(圖6所示),LNG燃料船舶占比預計在2030年達到頂峰,約占新造船總量的70%以上,2030年至2050年則進入下降期,至2050年僅占比21%。

圖6 Clarksons數據預測
2、LPG動力的現狀與發展趨勢
對于兩沖程LPG主機,相對于重油來說,氮氧化物排放可以減少15%~20%,但是仍然需要安裝SCR/EGR來滿足IMO Tier III排放標準。
相對于LNG主機,LPG主機更接近于氨主機,LPG可以作為氨燃料的最佳過渡燃料,MAN-ES預測到2028年,所有新造VLGC和大約30%新造集裝箱船將采用LPG為燃料。

圖7 預期減排量
3、氫燃料動力的現狀與發展趨勢
氫能是一種綠色、清潔、高效、來源廣泛的二次能源。氫的生產成本主要取決于制取方法,氫的高效儲存對于船舶應用氫能至關重要,高壓氣態儲氫技術目前已較為成熟,但由于能量密度的局限性,氫燃料目前僅適用于短程航行船舶,目前不適用于大型遠洋船舶。
氫燃料可以用于內燃機直接參與燃燒,或者燃料電池。但目前燃料電池受制于功率限制,主要用于小型船舶。目前,部分動力企業在開發氫燃料的中高速機,氫燃料點火能量低、擴散系數大、可燃混合氣濃度范圍大,純度要求較低,因此,氫能以內燃機的型式在船舶領域具有較好的應用前景。部分動力企業主要在現有的中高速柴油機基礎上進行改進,以摻氫手段作為過渡,完成向純氫燃料中高速機的轉變。
4、氨燃料動力的現狀與發展趨勢
氨的主要制取途徑是氮氣和氫氣在高溫高壓和催化劑作用下合成制取。燃料成本方面,液氨單位熱值價格分別約為甲醇和MGO的1.5倍和2倍。目前船用氨燃料內燃機的研究及應用均處于起步階段。氨燃料發動機的NOX排放尚不能直接滿足Tier III要求,需采用脫硝后處理技術。與液氫相比,液氨體積能量密度具有明顯優勢,且儲存及供應相對容易,是較為理想的能量載體,適用于續航里程較長的船舶。氨燃料是未來零排放解決方案的重點發展方向,氨可直接作為發動機燃料。從技術角度而言,氨燃料較氫燃料更易于在船上應用。
(1)氨的制備技術及經濟性
● 第一代:通過使用煤、重質油、天然氣等原料獲得制氨的基礎氣H2,再和N2高溫高壓催化反應,獲得NH3。
● 第二代:通過可再生電力驅動,電解水產生H2,再和N2高溫高壓催化反應,獲得NH3。
● 第三代:通過直接或介導方式將N2與H2O電還原為氨。
通過第一代工藝生產氨的能源成本至少為8MWh每噸,氨的低熱值(LHV)為5.2MWh每噸,這表示能源效率僅為65%,因此這些氨大部分用于生產肥料,少量用于炸藥、化學品等原料,而非用作燃料。但隨著第二代工藝的成熟推廣和第三代工藝技術實現,制氨能源成本將大大降低,氨產量也將大幅提升,將為氨作為常規燃料打開巨大空間。
● 純氨相比甲烷具有較低的層流燃燒速度,較高的自燃溫度和點火能量, 因此以純凈形式燃燒更加困難,技術上可以和其他燃料一起混合使用;
● 相比甲烷,氨的熱值較低,因此燃料消耗量將遠大于甲烷,但它的辛烷值要高于甲烷,抗爆性更好,可以通過提高壓縮比來提高發動機的熱效率;
● 氨燃料供應系統原理與LGIP相似,供給壓力80bar(LGIP供給壓力50bar)。
(2)氨燃料低速機的發展
MAN-ES公司計劃在2024年開發出二沖程低速氨發動機,實現氨燃料動力船的商用化。

圖8
韓國、日本等國家也在相繼開展氨燃料船研發項目。WINGD同樣在發揮自身優勢,布局相關產業,推進大功率氨燃料低速機的研制工作,填補船舶氨燃料動力系統技術空白。
“碳達峰 碳中和”的目標下,船用低速機的制造企業,近期做好LNG、LPG等雙燃料技術的深耕,同時,作為遠期目標,要密切關注氨燃料技術的發展,提前布局,做好技術儲備,以應對市場的變化。
為你推薦
Spherical:2032年全球船舶減振市場將達1117億元
據Spherical Insights & Consulting公司發布的一份研究報告顯示,2022年全球船舶減振市場規模為91億美元,而到2032年預計將達到156億美元(約合人民幣1117 63億元)。...
2024-02-18 10:29:00
成本壓力再次形成?--2024年船用鋼板價格分析
煉鋼成本從根本上拉漲船用鋼板價格。從成本端來看,鐵礦石和焦炭等原材料價格堅挺上漲,鋼廠生產成本高企,鋼板價格成本支撐強。...
2023-12-15 09:09:14
需求不斷增長!我國船配市場競爭日趨激烈
隨著我國造船業的快速發展,我國造船完工量、新接訂單量、手持訂單量等關鍵指標的國際市場份額均保持第一,給我國船舶配套市場帶來了很大需求。2023年上半年,全球船舶配套市場規模在240億美元左右,其中我國船舶配套市場占比超60%。
...
2023-08-31 09:01:44
2023,且看船海配套發展新機遇
一是國內擴大內需帶來增長機遇。中央經濟工作會議定調2023年要著力擴大國內需求,把恢復和擴大消費擺在優先位置。由此看,內河及近海運輸作為國內物流體系重要一環,隨著內需拉動,內河及近海配套產品市場訂單有望隨之增加。長期看,內河運輸、海洋旅游、深海養殖、海上風電...
2023-01-31 07:54:06
2023年船板價格繼續下行空間有限?
近年來,價格飆升成為船板市場的關鍵詞之一。作為船舶建造最重要的物資之一,船板市場的發展狀況對造船企業的生存發展有著直接的影響。2022年,我國船板價格經歷了震蕩上漲、大幅下跌、觸底反彈、持續上漲等4個...
2023-01-20 10:39:00
市場新寵,甲醇低速機格局正在悄然被打破!
甲醇作為一種新型船用替代燃料受到越來越廣泛的關注,近期甲醇燃料動力船舶市場持續火熱,眾多船東紛紛斥巨資押寶甲醇燃料集裝箱船。...
2022-11-17 09:51:36
風起了!異軍突起的旋筒風帆
風起了!國際海事組織(IMO)的新船能效設計指數(EEDI)、現有船能效設計指數(EEXI)和船舶碳強度指數(CII)強制實施和推進后,可再生可循環利用的風能,必將在航運的綠色低碳革命中大行其道。...
2022-06-30 11:21:13
船用集裝箱式電池儲能系統市場未來可期
由于集裝箱式電池儲能系統能夠顯著提高船舶的運行效率,具有容量高、可靠性強、靈活性高、環境適應性強等多種優點,因而近年間在船舶領域的應用逐漸增多,且“...
2022-01-20 09:32:05
僅占10%市場份額,國內船舶涂料企業困境何時才能突圍?
縱觀涂料發展史,我們不難發現,各大涂料在各自的領域內都有著各自的發展軌跡。有人潛伏許久,他朝一飛沖天;有人穩扎穩打,只求細水長流;有人破而后立,只盼一夜爆紅。當然,也有人恨鐵不成鋼,苦求發展已久,卻依然不得志。...
2021-11-23 14:56:18
船用低速機何去何從?
碳達峰、碳中和將深刻影響未來經濟社會的發展方式。國際海事組織(IMO)也對航運業碳排放提出了要求,這將為航運業、船舶工業帶來重要挑戰。...
2021-11-06 18:21:03


























